Menu

搜索更多信息
【专利揭秘】小米革命性电池膨胀预测技术:筑起安全防线的创新突破! 发布时间:2024-10-07 20:34:00

01


前言


在科技日新月异的今天,电子设备已经成为我们日常生活中不可或缺的一部分。然而,随着使用时间的增长,电池的安全问题也逐渐凸显出来,尤其是电池膨胀导致的设备损坏和安全隐患,一直是用户和制造商关注的焦点。为了应对这一挑战,小米公司凭借其深厚的技术积累和创新精神,研发出了一项革命性的电池膨胀提示方法及装置,该成果已获得国家知识产权局的发明专利授权,专利号为CN108336436B。本文将深入分析这项专利的先进性,带您领略小米在电池安全技术领域的卓越贡献。


aa.jpg

02

专利背景

在电子设备中,电池是核心的能量来源,也是最为关键的部件之一。然而,随着电池使用时间的增加,电池内部会产生气体,导致电池体积膨胀。如果电池膨胀到一定程度,不仅会损坏设备,还可能引发漏液、短路等安全风险,严重威胁用户的生命财产安全。传统的电池安全检测手段往往依赖于用户的直观观察和设备的物理损坏程度,无法提前预测电池的膨胀情况,难以有效避免安全隐患。

03

专利内容

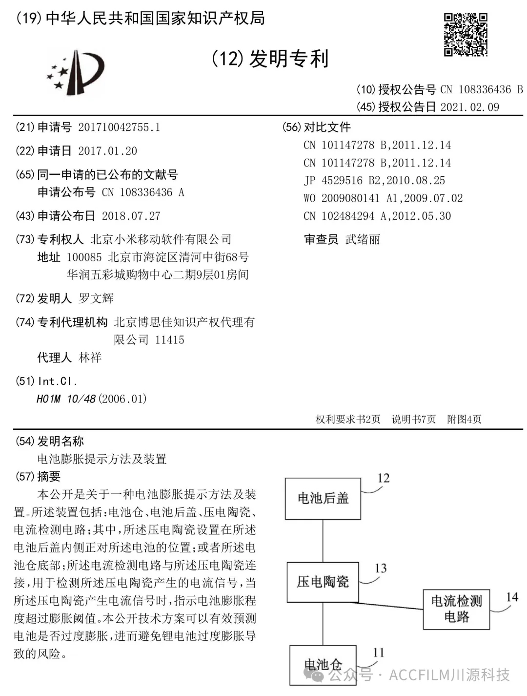
小米的电池膨胀提示方法及装置正是为了解决这一难题而诞生的。该专利提出了一种创新的解决方案,通过集成电池仓、电池后盖、压电陶瓷和电流检测电路等组件,实现对电池膨胀程度的实时监测和预警。具体来说,该装置的工作原理如下:
(1)压电陶瓷的应用:压电陶瓷是一种能够将机械应力转换为电信号的特殊材料。在小米的这项专利中,压电陶瓷被巧妙地设置在电池后盖内侧或电池仓底部,正对电池的位置。当电池膨胀时,它会挤压压电陶瓷,使其产生电流信号。
(2)电流检测电路:电流检测电路与压电陶瓷相连,负责检测压电陶瓷产生的电流信号。一旦检测到电流信号,即表明电池膨胀程度已经超过了预设的阈值。
(3)微处理单元:微处理单元是装置的大脑,它接收电流检测电路传来的信号,并进行分析处理。一旦确定电池膨胀程度超标,微处理单元将立即启动预警机制。
(4)充电控制模块与提示模块:在电池膨胀程度超过预设阈值时,充电控制模块将禁止为电池充电,以防止电池继续膨胀引发危险。同时,提示模块将生成电池膨胀提示信息,通过屏幕显示或语音播报等方式提醒用户及时更换电池。
1745738651631042.jpg

04

先进性分析

小米的这项电池膨胀提示方法及装置在多个方面都展现出了其先进性:
(1)技术创新:该专利提出了一种全新的电池膨胀检测方法,将压电陶瓷与电流检测电路相结合,实现了对电池膨胀程度的实时监测。这种方法不仅准确度高,而且响应速度快,能够在电池膨胀初期就发出预警,有效避免了安全隐患。
(2)预警机制:通过微处理单元、充电控制模块和提示模块的协同工作,该装置能够在电池膨胀程度超标时立即启动预警机制,禁止充电并提醒用户更换电池。这种预警机制不仅提高了设备的安全性,还为用户提供了更加便捷的使用体验。
(3)实用性:该装置结构简单、易于实现,可以广泛应用于各种使用锂电池的电子设备中。无论是智能手机、平板电脑还是笔记本电脑等移动设备,都可以通过集成该装置来提升电池的安全性。
(4)用户体验:小米在设计中充分考虑了用户体验。提示模块可以生成文字或语音提示信息,让用户能够直观地了解电池膨胀情况。同时,在电池膨胀程度超标时禁止充电的功能也避免了用户因继续使用电池而引发的安全隐患。

05

与传统技术的对比

与传统的电池安全检测手段相比,小米的电池膨胀提示方法及装置具有显著的优势:
(1)提前预测:传统手段往往依赖于用户的直观观察和设备的物理损坏程度来判断电池是否膨胀。而小米的专利技术能够提前预测电池的膨胀情况,并在电池膨胀初期就发出预警,从而有效避免了安全隐患。
(2)准确性高:通过压电陶瓷和电流检测电路的精确测量,该装置能够准确判断电池的膨胀程度,避免了传统手段中因主观判断而导致的误差。
(3)响应速度快:一旦检测到电池膨胀程度超标,该装置将立即启动预警机制,禁止充电并提醒用户更换电池。这种快速的响应速度大大提高了设备的安全性。
(4)适用范围广:该装置可以广泛应用于各种使用锂电池的电子设备中,具有极高的实用价值。

06

应用前景

小米的电池膨胀提示方法及装置在电子产品领域具有广阔的应用前景。随着智能设备的普及和人们对电池安全性的日益关注,这项技术将成为未来电子产品设计中的重要组成部分。通过集成该技术,制造商可以提升产品的安全性和用户体验,从而赢得更多消费者的青睐。
此外,该技术还可以为电池制造商提供有益的参考。通过了解电池膨胀的机制和预警方法,电池制造商可以优化电池的生产工艺和材料选择,提高电池的质量和安全性。

07

结语

小米的电池膨胀提示方法及装置是一项具有革命性的创新技术,它解决了传统电池安全检测手段中存在的诸多问题
640.png


关注我们,带您了解电池检测行业动态

商务咨询,欢迎拨打服务热线

0512-65165337

川源科技介绍







川源科技(ACCFILM)成立于2017年3月,总部坐落于苏州,在杭州、厦门、广州等地设办事处,在美国、欧洲、东南亚设有服务中心。公司核心成员来自锂电池行业前卫企业,是一家聚焦于新能源领域,专业从事电池新型检测技术研究、开发、制造与检测服务的高新技术企业。

公司高度重视研发工作,研发人员占比60%以上,并积极与中科院、苏州大学、江苏科技大学等机构合作。公司先后荣获多项荣誉,包括苏州创业领军人才项目、江苏省科技型中小企业、江苏省民营科技企业、国家高新技术企业等。

公司以高品质新技术产品服务于全球企业,客户包括中国科学院、清华大学、中国航天、宁德时代、ATL、LG、SES、BEYONDER、香港科技大学、比亚迪、广汽集团、蔚来汽车、长安汽车等。